消防控制室火警处置规范
1 范围
本文件规定了消防控制室管理、火警处置职责、火警处置流程、火警处置要求。
本文件适用于北京市行政区域内消防控制室火警的处置。
2 规范性引用文件
下列文件中的内容通过文中的规范性引用而构成本文件必不可少的条款。其中,注日期的引用文件,仅该日期对应的版本适用于本文件;不注日期的引用文件,其最新版本(包括所有的修改单)适用于本文件。
GB 25201 建筑消防设施的维护管理
GB 25506 消防控制室通用技术要求
GB 50116 火灾自动报警系统设计规范
GB 50166 火灾自动报警系统施工及验收标准
GA/T 847 消防控制室图形显示装置软件通用技术要求
GB/T 40248 人员密集场所消防安全管理
3 术语和定义
下列术语和定义适用于本文件。
3.1
消防控制室 fire control center
用于接收、显示、处理火灾自动报警系统火灾报警信号,联动控制自动消防设施的专门场所。
3.2
自防自救组织 self-prevention and self-rescue organization
为应对突发火情,依托单位志愿消防队伍,以消防控制室值班人员、工程技术人员、微型消防站人员等为骨干组成的自防自救力量。
3.3
火警处置程序 fire alarm disposal procedure
根据单位消防设施、安防设施设置及自防自救组织构成等基本情况,为应对突发火情制定的初期火灾灭火和应急疏散规范化程序。
4 消防控制室管理
4.1 日常管理
4.1.1 消防控制室的管理应符合GB 25506的和GB 25201的要求。
4.1.2 消防控制室图形显示装置储存数据、显示信息应与实际地址、楼层、点位保持一致。
4.1.3 消防系统控制逻辑关系说明应与现场消防系统控制逻辑一致。
4.1.4 消防控制室和安防视频监控中心宜合并设置,辅助火警信息早期确认。
4.1.5 消防控制室值班人员应与巡查巡视、工程技术、微型消防站等重点岗位人员间建立高效畅通的火警处置通讯联络机制。
4.1.6 消防控制室应配备用于设施测试、火灾应急处置及设施复位的专用工具。
4.1.7 消防控制室应存放用于火灾处置决策的图纸档案,包括但不限于建(构)筑物竣工后的总平面图、建筑消防设施平面布置图、建筑消防设施系统图及安全出口布量图、重点部位位置图、危化品位置图。
4.1.8 同一建筑物(群)涉及不同产权单位、使用单位、管理单位共用消防控制室时,应明确消防控制室的管理单位,对建筑消防设施实行统一管理,并以合同方式约定各自的权利义务。
4.1.9 同一建筑物(群)涉及不同产权单位、使用单位、管理单位且有两个或两个以上消防控制室时,应明确每个消防控制室的管理单位,宜委托一个单位进行统一管理,并以合同方式约定各自的权利义务。
4.2 值班要求
4.2.1 消防控制室实行每日24小时专人值班制度,每班值班人员应不少于2人,明确主班、副班值班人员。
4.2.2 设有视频监控系统的消防控制室,值班人员应至少每2小时利用视频监控系统对单位内部开展巡检,并详细记录巡检情况。
4.2.3 值班人员应熟悉建筑布局和消防设施设置情况,掌握各消防系统工作原理和消防设施操作规程,熟练判别消防控制室内各消防系统工作状态,有序处理误报警、故障等情况。
4.2.4 值班人员应每日检查火灾报警控制器的自检、消音、复位以及主备电源切换功能,消防联动控制器的运行状况,并认真填写《消防控制室值班记录》,记录表参见附录A。
4.2.5 值班人员应密切监视消防设施的运行状态,消防设施设备发生误报等故障时,值班人员应如实、全面记录,填写故障处置程序登记表,报告消防安全管理人或责任人,及时通知专业人员进行维修,如实填写《消防设施故障维修记录》,记录表参见附录B。
5 火警处置职责
5.1 消防控制室管理单位职责
5.1.1 建筑物(群)的产权单位、使用单位、管理单位应明确消防控制室管理单位的火警处置职责。
5.1.2 同一建筑物(群)有两个及两个以上消防控制室管理单位时,应由主消防控制室管理单位制定火警处置程序,分消防控制室管理单位应共同执行,自防自救组织间应协同开展处置工作。
5.1.3 多个消防控制室(含简易消防控制室)涉及共用消防给水系统、防排烟系统、应急广播系统、疏散指示系统等消防设施的,各消防控制室间应建立火警处置信息共享机制,负责联动控制共用消防给水、防排烟、疏散指示、应急广播等消防设施的消防控制室应做好消防设施启动运行保障。
5.2 自防自救组织职责
5.2.1 主班人员应承担火情确认、报警、启动消防设施及与消防救援队伍沟通联络的职责。
5.2.2 副班人员应承担辅助火情确认、调集自防自救组织人员到岗及协助引导人员疏散的职责。
5.2.3 同一建筑物(群)一个值班时段内安排两名以上值班人员的消防控制室,消防控制室管理单位应明确带班人员,细化火警处置程序,分工落实到每名值班人员。
5.2.4 单位内各场所、区域、楼层、岗位工作人员均应承担日常巡查巡视的职责,发生火灾后,就近人员应第一时间报告火警,立即使用消火栓、灭火器等设施器材进行初期处置,迅速引导人员疏散。
5.2.5 微型消防站队员应承担突发火情初期处置的职责,落实24小时值守制度,接到火警信息后,微型消防站队员应按照“3分钟到场”要求赶赴现场处置,开展火灾扑救和人员疏散。
5.2.6 工程技术人员应承担火灾扑救相关设施运行保障的职责,发生火灾后,消防水泵房、配电室等重点部位工程技术人员应监测消防、电力设施运行状态,并按照火场指挥员要求协助开展处置。
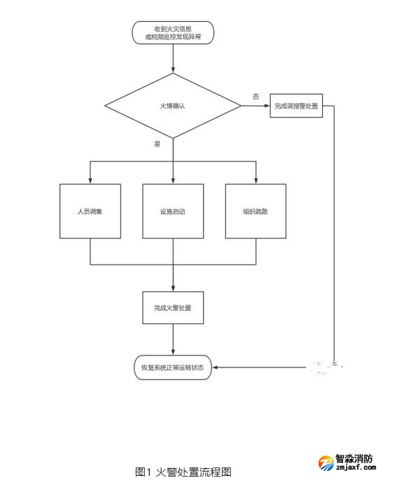
6 火警处置流程
火警处置流程见图1。

7 火警处置要求
7.1 火警处置原则
火警处置应遵循快速确认火情、快速调集力量、快速组织疏散、快速启动设施进行准确有效处置的原则。
7.2 信息接收
消防控制室值班人员应能接收到火灾自动报警系统、视频监控系统、电话电台等多种形式反馈的报警信息。
7.3 火情确认
7.3.1 消防控制室主班人员在接到报警信息后,应在1分钟内通过查看火灾报警控制器及消防控制室图形显示装置的火警信息完成火情确认;或以电台、电话等快捷通讯方式调动报警点位就近巡视、值班等人员到场查看,协助消防控制室完成火情确认。
7.3.2 设有视频监控系统的,消防控制室副班人员在接到报警信息后,应在1分钟内通过视频监控同步进行火情确认。
7.4 人员调集
7.4.1 消防控制室主班人员在火情确认后,应立即拨打“119”火警电话报警,报警时应说明着火单位地点、起火部位、着火物种类、火势大小、报警人姓名和联系方式,并保持与消防救援队伍的沟通联络直至其到达现场开展救援。
7.4.2 消防控制室副班人员在火情确认后,应立即通知微型消防站、工程技术人员等自防自救组织携带器材装备在3分钟内到场进行初期火灾扑救与消防用水、用电等保障的辅助工作。
7.5 设施启动
消防控制室主班人员在火情确认后1分钟内,应完成以下设施启动工作:
——对报警区域自动灭火系统、消防应急照明和疏散指示系统、防排烟系统、防火卷帘等自动消防设施启动情况以及非消防电源的切断情况的确认;
——对未联动启动的消防设施进行手动启动,并保持对各系统工作状态的监控,确保各消防设施正常运行。
7.6 组织疏散
消防控制室副班人员在火情确认后1分钟内,应完成以下组织疏散工作:
——应启动灭火和应急疏散预案;
——及时将情况报告单位负责人;
00005——利用消防广播和视频监控系统,配合自防自救组织及消防救援队伍引导现场人员快速、有序疏散至安全区域。
7.7 设备复位
在完成误报警处置或火警处置后应将消防控制室及现场的消防设备设施复位,确保各消防系统恢复到正常运行状态。

微信扫码 关注我们
工作时间:周一至周六(9:00-18:00)4006-598-119
移动电话15262554119
Copyright © 2010-2025 下载伟德最新版本安装 版权所有 地址:江苏省苏州市常熟市黄河路275号城市之星119室 网站地图 (BETVLCTOR登录入口 / TXT) 技术支持:消防检测仪器网
苏公网安备32058102002156号 ICP备案证书号:苏ICP备19022074号-17